蛋白质是执行生命功能的基石,组成其多肽的氨基酸多为L型手性构型。手性位点差异所形成的差向异构体与疾病密切相关,也是现今多肽类药物合成中难以检出的杂质。通常液-质联用技术是鉴定分子手性的主要手段,但是该方法仅能区分少数含D型手性氨基酸的多肽差向异构体,其原因是L/D型氨基酸酶的酶切位点比较有限。此外,由于单个位点的氨基酸异构化往往较难改变整个多肽分子的手性特征,圆二色性光学方法也较难识别多肽的差向异构体。纳米孔道电化学技术作为一种无标记、高通量的单分子检测手段,可根据不同待测物分子穿过纳米孔道时产生的阻断电流特性,从而在单分子水平上获得待测物的重要化学信息。然而,实现单个多肽分子中的手性氨基酸序列分辨仍面临巨大挑战。
针对这一挑战,太阳成集团龙亿涛/应佚伦团队长期聚焦于纳米孔道内电化学测量传感机制的创新与理解(JACS Au 2021, 1, 7, 967-976; Angew. Chem. Int. Ed. 2021, 60, 24582; Chem. Sci., 2022, 13, 2456-2461),与德国Jacobs University合作,利用细菌外膜通道OmpF孔道内天然多肽折叠结构形成“非对称立体限域空间”,在孔道内构建了横向不对称静电场,从而在限域空间内诱导单个多肽分子上每一个氨基酸侧链翻转,形成了可测量的特征离子流电信号,建立了单个多肽分子差向异构体序列分辨新方法。

图1 OmpF纳米孔道的单个多肽传感测量机制。
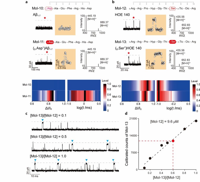
进一步,通过分子动力学模拟了OmpF孔道灵敏区横向不对称静电力诱导的氨基酸残基取向变化过程。系列多肽单分子电化学实验表明,这一普适性的测量方法可被应用于分辨手性精氨酸(L/D-Arg)、天冬氨酸(L/D-Asp),丝氨酸(L/D-Ser)以及非天然氨基酸1,2,3,4-四氢异喹啉-3-羧酸(L/D-Tic)等在多肽中的位置及数量,建立了每一种多肽差向异构体的离子流指纹谱库。为验证方法,在混合体系中定性定量分析了阿尔茨海默症致病β-淀粉样多肽片段及其D-Asp1差向异构体,和缓激肽B2受体艾替班特药物HOE 140及其D-Ser7差向异构体。该纳米孔道单分子电化学方法无需对多肽样品做任何标记等处理,通过肉眼可分辨的电信号即可实时鉴定多肽样品中的低丰度差向异构体,具有极高的手性氨基酸分辨能力及分析效率。

图2 OmpF纳米孔道用于实际样品的定性及定量检测。
相关成果以“Identification of Single Amino Acid Chiral and Positional Isomers Using an Electrostatically Asymmetric Nanopore”为题,发表于《美国化学会志》(Journal of the American Chemical Society. DOI: 10.1021/jacs.2c03923)文章链接:https://pubs.acs.org/doi/10.1021/jacs.2c03923。南大太阳集团tcy8722一年级直博生高凡为论文的共同第一作者,应佚伦教授和模拟计算合作者德国Jacobs University的Mathias Winterhalter教授为论文的通讯作者。系列工作得到国家自然科学基金委优秀青年基金(21922405)、重大项目(22090050)和中德合作交流项目(M-0143)的资助。
