随着全球对可持续能源解决方案需求的增长,开发高效可靠储能系统已成为实现碳中和的关键焦点。在各种储能技术中,水系锌离子电池(AZIBs)因其固有优势(包括高安全性、低成本和环境友好性)成为传统锂离子电池的有力替代方案。与锂离子体系不同,AZIBs在不可燃水系电解液中运行,降低了安全风险;同时锌负极材料具有高理论容量(820 mAh g⁻¹)、天然储量丰富和环境友好等特点。尽管存在这些优势,AZIBs的广泛应用仍受限于两大挑战:开发具有高能量效率和长循环寿命的先进正极材料,以及抑制充放电循环过程中锌枝晶的形成。
在正极方面,有机材料因其结构多样性、轻质特性和可调控性受到关注。值得注意的是,含有C═O和C═N等高共轭官能团的有机分子可通过氧化还原反应可逆捕获/释放Zn²⁺离子,从而提供显著比容量。然而,有机正极固有的溶解性和低电导率会导致容量衰减、循环稳定性差、倍率性能不佳和动力学缓慢等问题,阻碍了其在AZIBs中的实际应用。与此同时,金属锌负极也存在局限性:电池运行过程中锌的不均匀沉积会引发枝晶生长,导致短路风险和循环寿命降低。在此背景下,共价有机框架(COFs)为多功能材料设计提供了理想平台。COFs是具有明确多孔结构的高度可调控晶体材料,可通过功能基元整合同时提升导电性和离子传输能力。然而,大多数COFs仍面临电导率低和电化学稳定性不足的挑战。
太阳成集团金钟教授、左景林教授、马晶教授、颜亦超助理教授、铁祚庥工程师等提出了一种新型双功能COF材料Ni–DAPTO,旨在同步解决AZIBs中正极导电性和锌枝晶生长两大难题。通过在COF结构中引入Ni配位中心,Ni–DAPTO实现了预期的低能隙,显著增强了本征电子电导率。作为正极材料时,Ni–DAPTO在AZIBs中展现出卓越电化学性能:在0.5 A g⁻¹电流密度下循环10,000次后比容量达127.0 mAh g⁻¹,在10.0 A g⁻¹高电流密度下循环10,000次后仍保持119.7 mAh g⁻¹的优异比容量,每循环容量衰减率仅为0.0012%。另一方面,当作为锌负极人工SEI层时,Ni–DAPTO能引导Zn²⁺均匀沉积并有效抑制枝晶形成。由Ni–DAPTO正极和修饰锌负极组装的全电池在长期循环中库仑效率(CE)稳定超过99%,在5.0 A g⁻¹下循环1,000次后放电容量为100.9 mAh g⁻¹。这种双功能特性彰显了Ni–DAPTO在解决AZIBs正负极问题上的潜力,可显著提升电池寿命、安全性和能量效率。本研究阐述了Ni–DAPTO COF的设计、合成与电化学性能,展示了其作为新一代AZIBs材料的应用前景。通过增强正极导电性和稳定负极抗枝晶生长,Ni–DAPTO为开发长效高效锌离子电池设立了新标准。这种双功能设计策略有望拓宽有机电极材料的应用范围,并激发该领域更广泛的研究兴趣。
相关成果以“Ni-Bis(dithiolene) Coordination Enhanced Dual-Functional Covalent Organic Frameworks for both Cathodic Zn2+ Storage and Anodic Zinc Deposition Control in Aqueous Zn-Ion Batteries”为题,于2025年7月29日发表于《Angewandte Chemie International Edition》杂志。论文链接:https://onlinelibrary.wiley.com/doi/10.1002/anie.202507352。论文的共同第一作者为余潜川、沈天宇和柯思文。
1. Ni–DAPTO的合成与表征

图1. Ni–DAPTO的合成与表征。
Ni–DAPTO经过醛胺缩聚反应得到。理论计算结果显示在引入Ni配位中心后获得了所期望的低能隙(1.68 eV)。固体核磁、红外、拉曼等光谱表征了Ni–DAPTO的合成。SEM、TEM表征了Ni–DAPTO的微观形貌,XRD表征了结晶性。
2. Ni–DAPTO作为正极的电化学性能

图2. Ni–DAPTO作为正极的电化学性能。
Ni–DAPTO作为正极展现出卓越的电化学性能,源于高活性的PTO版块与高导电性的Ni四硫版块的协同配合。在0.5 A g−1的电流密度下循环10,000次后比容量达127.0 mAh g−1,在10.0 A g−1高电流密度下循环10,000次后仍保持119.7 mAh g−1的优异比容量,每循环容量衰减率仅为0.0012%。由于本征导电性的加强,Ni–DAPTO也具有良好的倍率性能和快速的氧化还原动力学。Ni–DAPTO中高活性版块和超低能隙版块的配置不仅有益于优异的容量表现和循环稳定性,也能提供快速的反应动力学。Ni–DAPTO正极快速的反应动力学归因于Ni四硫配体版块提供的超低能隙和优秀的本征电子导电性。
3. Ni–DAPTO正极的Zn2+存储机理

图3. Ni–DAPTO正极的Zn2+存储机理。
为了验证Ni–DAPTO作为锌离子电池正极的储能机制,原位拉曼和XPS谱图表征了基于C=O活性基团随电位变化的Zn2+存储机理。Ni–DAPTO的分子静电势伴随Zn2+的脱嵌而变化,直观地展现了存储机理。在第一个还原峰对应的过程中,一个Zn2+先与PTO版块其中一侧的两个C=O发生还原反应,随着电位降低,第二个Zn2+继续与PTO版块中剩余一侧的两个C=O发生还原反应。以上表征与理论计算都表明Ni–DAPTO的Zn2+存储机理为2个Zn2+与PTO版块上两侧C=O先后发生的嵌入(还原/键合),是一个四电子的可逆过程。
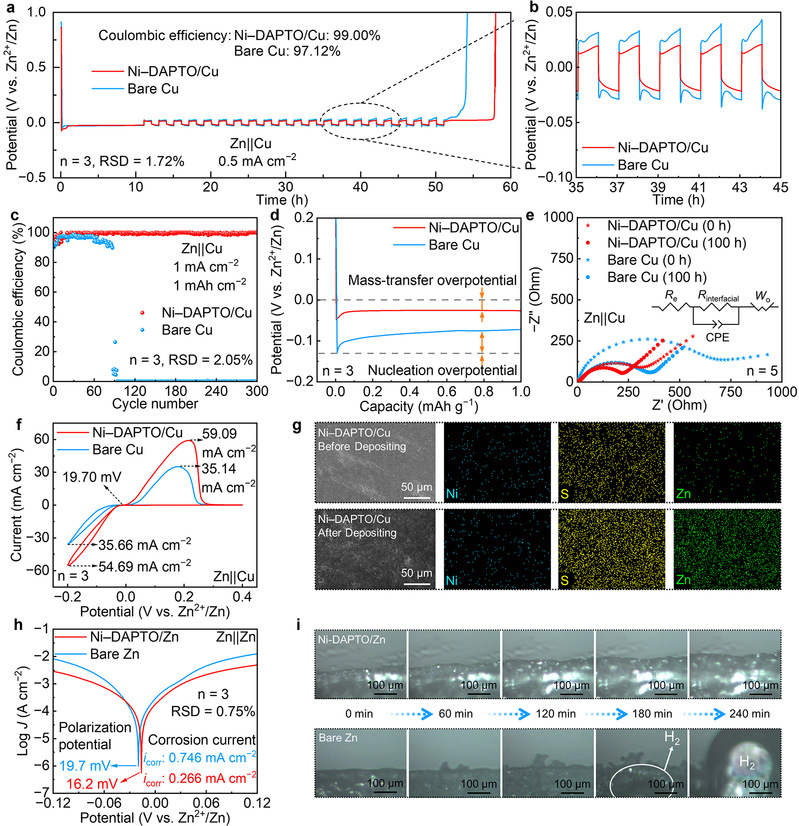
4. 基于Ni–DAPTO人工SEI层负极的半电池性能

图4. 基于Ni–DAPTO人工SEI层负极的半电池性能。
在Zn||Cu半电池和Zn||Zn对称电池中对比测试了Ni–DAPTO在负极修饰后与原始集流体和Zn负极之间的性能差异,表明Ni–DAPTO对Zn2+有良好的沉积引导作用。通过SEM和原位光学直观地观察了Ni–DAPTO作为人工SEI层的Zn枝晶抑制作用。以上都说明了Ni–DAPTO保护层在诱导Zn2+离子均匀沉积和抑制Zn枝晶生长方面发挥了关键作用。这源于Ni–CHO版块中Ni金属位点对Zn2+离子进行的选择性吸附,增强了Zn离子的电荷转移动力学,进而引导Zn离子快速、均匀的沉积。
5. 基于Ni–DAPTO正极和Ni–DAPTO人工SEI层负极的全电池性能

图5. 基于Ni–DAPTO正极和Ni–DAPTO人工SEI层负极的全电池性能。
为了进一步证明Ni–DAPTO COF保护层在诱导Zn2+离子均匀沉积和抑制Zn枝晶生长方面的关键作用,对比测试了基于Ni–DAPTO正极和Ni–DAPTO修饰后负极与原始负极之间的全电池性能。Ni–DAPTO在负极的引入能够有效地提升全电池在长循环和倍率测试中的循环稳定性和容量表现。基于Ni–DAPTO和Ni–DAPTO/Zn负极的软包电池在0.2 A g-1循环300圈,展现了Ni–DAPTO作为双功能的COF材料良好的实际应用意义。
6. 总结与展望:
本研究提出了一种双功能共价有机框架(COF)材料——Ni–DAPTO,旨在解决水系锌离子电池(AZIBs)中的两大关键挑战:有机正极材料的低导电性和负极锌枝晶的形成。该材料的超低能隙及其Ni配位中心使其兼具高导电性和引导Zn2+离子均匀沉积的能力。因此,Ni–DAPTO表现出卓越的循环性能和稳定性,并在高倍率条件下展现出优异的倍率性能。更重要的是,在负极侧,Ni–DAPTO有效引导了锌的均匀沉积,显著提升了锌负极的循环稳定性和库仑效率。基于Ni–DAPTO的全电池和软包电池均表现出优异的循环性能,验证了该材料在实际应用中的巨大潜力。本研究通过利用有机材料,特别是通过精确结构编辑构建多功能模块化结构,为能量存储提供了一种新思路。这一策略有望推动水系可充电电池技术的创新与发展。
该工作得到了国家自然科学基金、教育部联合基金、江苏省自然科学基金、江苏省科技重大专项、江苏省科技成果转化专项基金、江苏省学位与研究生教育改革项目、苏州市重点实验室建设项目、苏州市关键核心技术“揭榜挂帅”项目等各级科技计划的支持。
