单细胞多模态组学(如CITE-seq[1])提供了同时测量单细胞中多种分子信息的可能性,从而允许更全面地理解细胞状态。细胞表面聚糖分子的动态变化编码细胞生理状态的丰富信息,尤其是在免疫过程中,细胞表面糖基化与免疫细胞的功能状态息息相关。但由于细胞表面糖基化的高度异质性和动态变化,检测单细胞表面聚糖分子结构较为困难。将单细胞表面糖基化信息整合到单细胞多模态组学中有助于更好地理解细胞化学表型与细胞生理状态之间的关系,特别是对于免疫细胞。目前已有一些文献报道了基于凝集素的单细胞聚糖检测方法 (如Glycan-seq[2]、SUGAR-seq[3]和CyTOF-Lec[4]),可同时检测细胞表面聚糖和转录组信息,但特定的聚糖单元信息还无法在单细胞水平上进行检测,而可检测细胞表面聚糖单元的化学酶法提供了单细胞检测聚糖单元的新思路。
近日,太阳集团tcy8722李劼团队、郭子建团队与美国Scripps研究所吴鹏团队合作在J. Am. Chem. Soc.杂志发表了题为“Chemoenzymatic Measurement of LacNAc in Single-Cell Multiomics Reveals It as a Cell-Surface Indicator of Glycolytic Activity of CD8+ T Cells”的研究论文。该研究利用岩藻糖基转移酶的化学酶法标记策略,构建了一种分析细胞表面N-乙酰乳糖胺(LacNAc)聚糖单元动态变化的单细胞多组学方法,并发现了LacNAc水平与CD8+ T细胞激活状态密切相关。进一步分析显示CD8+ T细胞表面的LacNAc含量反映了CD8+ T细胞的糖酵解活性。团队验证了该方法与多种单细胞多模态组学平台兼容,可同时获得单细胞转录组、单细胞表面蛋白组、单细胞免疫组库以及细胞表面LacNAc等信息,为表征细胞表面聚糖在不同生理状态下的生物学作用提供了新的途径,同时也证明了利用化员工物学方法拓展单细胞多组学平台的可实现性。

本研究中,作者构建了基于化学酶法的单细胞多组学测序技术。利用重组幽门螺杆菌α1,3岩藻糖基转移酶(FucT)将带有单链DNA(ssDNA)标记的岩藻糖残基转移到LacNAc聚糖单元的N-乙酰葡糖胺(GlcNAc)的3-OH,实现了特异性聚糖信息向DNA信息的转化。通过设计ssDNA的序列将细胞表面LacNAc检测与单细胞多组学平台整合,同时获得单细胞转录组信息和LacNAc信息,并将该技术命名为LacNAc-seq。作者将LacNAc-seq应用于混合细胞系和原代免疫细胞检测,验证了LacNAc-seq同时检测细胞表面LacNAc和单细胞转录组的可行性,并证明该方法对免疫细胞的转录组无明显扰动。

图1:LacNAc-seq工作流程示意图
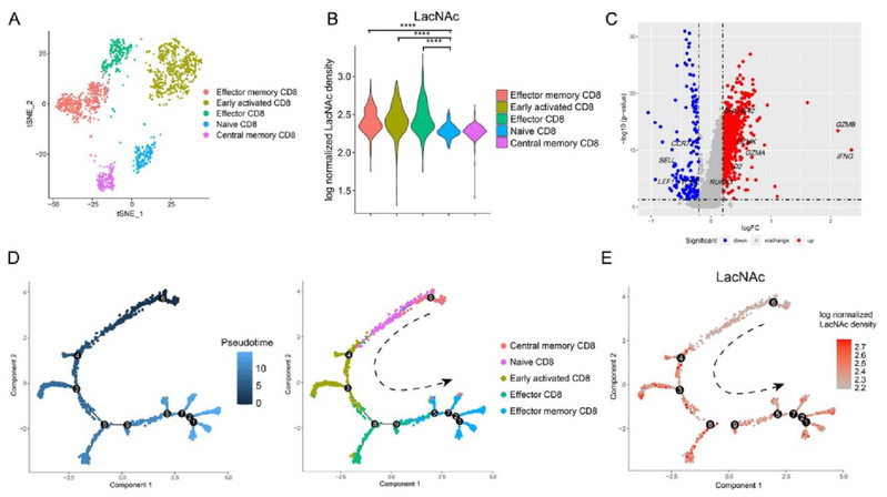
之后作者将LacNAc-seq应用于人类PBMC样本检测,并与CITE-seq联用,得到了PBMC中不同免疫细胞的LacNAc水平和单细胞转录组情况。进一步分析CD8+ T细胞发现LacNAc水平高的细胞上调T细胞激活和效应相关基因,并且LacNAc水平在T细胞活化过程中上调,表明细胞表面LacNAc水平可以作为CD8+ T细胞活化标志物。作者使用LacNAc-seq与scTCR-seq联用检测小鼠E0771肿瘤的TILs样本,得到了样本的单细胞转录组、LacNAc水平以及TCR克隆扩增信息。作者发现CD8+ T细胞的LacNAc水平与TCR克隆扩增之间没有明显的关联。进一步分析显示CD8+ T细胞的LacNAc水平与糖酵解相关,效应CD8+ T细胞表现出高糖酵解活性和高LacNAc水平。改变糖酵解水平则会影响CD8+ T细胞的增殖与活化。

图2:CD8+ T细胞活化过程中细胞表面LacNAc水平的变化
总的来说,该研究开发了一种同时检测单细胞转录组与细胞表面LacNAc水平的单细胞多组学平台(LacNAc-seq),并发现了LacNAc可以作为CD8+ T细胞表面糖酵解与细胞活化的标志物。该工作首次实现特异性聚糖单元LacNAc的单细胞检测,并通过将化学探针引入单细胞多组学研究,提出了“化学单细胞组学”的概念。

图3:CD8+ T细胞的LacNAc水平与糖酵解相关
太阳集团tcy8722、化学和生物医药创新研究院(ChemBIC)郭子建院士、李劼教授以及美国Scripps研究所吴鹏教授为该论文的共同通讯作者,太阳集团tcy8722博士研究生于文昊、赵新露与美国爱因斯坦医公司Abubakar S. Jalloh博士为该论文的共同第一作者。李劼团队在郭子建院士支持下将继续深入探索化学单细胞组学方向。此前,李劼团队开发了适用于活细胞的多样本并行单细胞测序技术[5],通过生物正交反应将ssDNA连接在细胞表面实现多样本并行单细胞测序检测,利用DNA序列指示样本信息,实现了单次单细胞测序检测多个样本,消除了单细胞测序的批次差异并提高了效率,这也为探索化学单细胞组学打下了坚实的基础。
原文链接:
https://doi.org/10.1021/jacs.3c02602
参考文献:
[1] Stoeckius, M.; Hafemeister, C.; Stephenson, W.; Houck-Loomis, B.; Chattopadhyay, P. K.; Swerdlow, H.; Satija, R.; Smibert,P. Simultaneous epitope and transcriptome measurement in single cells. Nat. Methods 2017, 14, 865−868.
[2] Minoshima, F.; Ozaki, H.; Odaka, H.; Tateno, H. Integrated analysis of glycan and RNA in single cells. iScience 2021, 24, No. 102882.
[3] Kearney, C. J.; Vervoort, S. J.; Ramsbottom, K. M.; Todorovski, I.; Lelliott, E. J.; Zethoven, M.; Pijpers, L.; Martin, B. P.; Semple, T.; Martelotto, L.; Trapani, J. A.; Parish, I. A.; Scott, N. E.; Oliaro, J.; Johnstone, R. W. SUGAR-seq enables simultaneous detection of glycans, epitopes, and the transcriptome in single cells. Sci. Adv. 2021, 7, No. eabe3610.
[4] Ma, T.; McGregor, M.; Giron, L.; Xie, G.; George, A. F.; Abdel-Mohsen, M.; Roan, N. R. Single-cell glycomics analysis by CyTOF-Lec reveals glycan features defining cells differentially susceptible to HIV. eLife 2022, 11, No. e78870.
[5] Zhao, X.; Sun, S.; Yu, W.; Zhu, W.; Zhao, Z.; Zhou, Y.; Ding, X.; Fang, N.; Yang, R.; Li, J.; Improved ClickTags enable live-cell barcoding for highly multiplexed single-cell sequencing, RSC Chem. Biol. 2022, 3, 1052–1060.
