以严重急性呼吸综合征冠状病毒-2(SARS-CoV-2)为代表的一系列致病性病毒对人类的生命健康和社会的经济发展造成了巨大威胁,迫切需要研发有效的病毒防治策略以缓解这一类令人担忧的公共卫生问题。在病毒防治领域,能够迅速发挥抑制作用的抗病毒药物,和能够提供长期保护作用的疫苗对于应对致病性病毒感染都至关重要。如果能将这两种策略巧妙地整合到单一的抗病毒制剂上,抗病毒效率将大大提高,达到事半功倍的效果。然而,由于抗病毒机理完全不同,整合二者的概念极具挑战性,目前尚未有研究者进行过相关探索。公司刘震教授研究团队联合校外优势单位在相关领域积极探索并发展出了一种全新的兼具病毒快速抑制和长效预防的多功能抗病毒纳米药物。
基于团队前期的研究基础,充分利用病毒表面糖蛋白具有高密度高甘露糖糖基化修饰这一特征,设计了靶向病毒糖盾的新颖的广谱抗病毒光热纳米药物,集成了病毒快速抑制和类似疫苗保护的双重抗病毒机理,实现了对一系列病毒的广谱抑制和长期预防(图1)。该纳米药物是一种经过合理设计的具有优异光热性能和广谱病毒靶向能力的金纳米棒,其表面修饰的高甘露糖靶向核酸适配体赋予了其对一大类病毒聚糖保护层靶向结合的能力。该功能性核酸纳米药物具有独特的多重抗病毒机制,包括阻断病毒与宿主细胞的黏附、诱导病毒粒子聚集、增强巨噬细胞的吞噬、促进病毒粒子裂解以及有效启动宿主免疫反应等作用。得益于这些特性,该纳米药物对多种病毒都展现出了强大的抗病毒功效,其中包括SARS-CoV-2及其主要变体、拉沙病毒(LASV)和猪德尔塔冠状病毒(PDCoV),其半数有效抑制浓度(EC50)低至pM级别,抑制率接近100%。值得注意的是,在活体实验中,该纳米药物的鼻腔给药和近红外激光照射能够快速在鼻部灭活病毒颗粒,有效抑制了由病毒感染带来的体内炎症;同时,灭活产生的病毒碎片还有效地刺激了体内免疫,诱导了宿主体内保护性免疫球蛋白IgG和免疫球蛋白IgA的生成,在再攻毒实验中有效抑制了病毒的感染过程。因此,作为初次概念验证,本研究为设计能够同时治疗和预防病毒感染的“双剑合璧”抗病毒药物提供了新的思路和依据。

图1 靶向高甘露糖的超高价光热纳米药物对病毒的广谱急性抑制和类疫苗保护的示意图
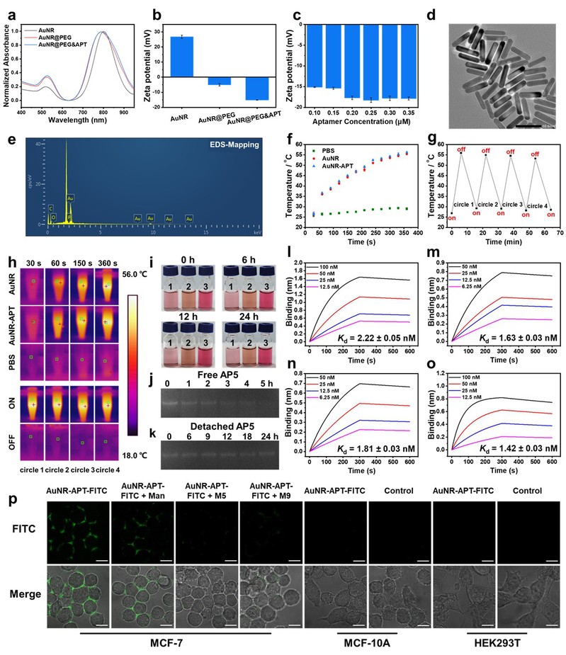
首先,研究人员合成了具有优异光热性能的金纳米棒,并在表面修饰上了具有高甘露糖靶向结合能力的核酸适配体(AuNR-APT),从而有效结合病毒糖盾,实现广谱病毒抑制。所制备的AuNR-APT具有良好的单分散性,元素mapping表征显示金纳米棒表面成功修饰上了适配体与聚乙二醇。此外,表征实验证明AuNR-APT具有优异的光热稳定性和血清稳定性。蛋白层面和细胞层面的结合实验均证明AuNR-APT可以有效结合高甘露糖过表达底物(图二)。

图二、AuNR-APT的合成、光热性质、稳定性和结合亲和力表征
接着,研究人员在细胞层面证明了AuNR-APT具有多重抗病毒机制,包括:阻断病毒与宿主细胞的黏附、诱导病毒粒子聚集、增强巨噬细胞的吞噬作用、促进病毒粒子裂解等(图三)。在多重抗病毒机理的加持下,AuNR-APT有效抑制了包括SARS-CoV-2及其主要变异株、LASV和PDCoV对宿主细胞的侵染(图四)。

图三、AuNR-APT多重抗病毒机制验证

图四、AuNR-APT有效抑制多种病毒侵染
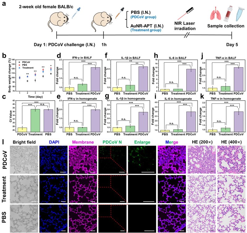
最后,在动物层面验证了AuNR-APT可以快速裂解从鼻腔内吸入的活病毒,有效控制了小鼠的体内炎症(图五)。同时,光热裂解产生的病毒碎片还有效激活了小鼠的体内免疫,对后续的再次攻毒展现出了良好的病毒抑制效果(图六)。

图五、AuNR-APT快速抑制体内病毒侵染

图六、体内免疫激活验证
该工作近日以“An Intranasal Nanomedicine Functions as Both Potent Broad-spectrum Viral Inhibitor and Quasi-Vaccine”为题发表于Wiley旗下顶级材料科学类期刊Advanced Functional Materials上。公司刘震教授和江苏省农科院兽医所李彬研究员为该论文的通讯作者。公司2019级直博士生陈静然为该论文的第一作者,2021级博士研究生李迎为共同第一作者。该研究工作得到了国家自然科学基金、国家重点研发计划项目基金、太阳成集团卓越计划、太阳成集团优秀博士研究生创新能力提升计划和江苏省农业科技创新基金等的支持。
近日,该工作得到了Advanced Science News 的报道。Advanced Science News是Wiley学术出版集团组办的科技新闻网站,报导在其旗下期刊上发表的新的重要研究成果。
文章链接:
https://doi.org/10.1002/adfm.202501533
