蛋白质疗法是指基于外源蛋白质或多肽等生物分子而实现细胞生物学功能的调控、疾病的治疗等作用。相比于基因/化学治疗,蛋白质疗法不会引起永久性的基因改变和严重的不良反应。这样,蛋白质疗法在抗肿瘤治疗领域有着不可替代的地位。然而,由于蛋白质自身的独特属性,比如:大尺寸、亲水性、膜不通透性和易降解等特点。迄今为止,所有临床批准的蛋白质药物靶点仅限于细胞外环境中的配体或细胞表面的疾病靶点。考虑到人类~70%的蛋白质是在细胞内的事实,近年来一些纳米载体(脂质体、聚合物,纳米材料等)已被开发用于蛋白质胞内传递。但如何实现高效的细胞内蛋白传递仍然存在一些挑战:1)传统的传递以细胞胞吞方式进入细胞,但是大多数蛋困于溶酶体中,导致蛋白降解失活; 2) 载体进入细胞内靶点,如何有效的释放活性蛋白药物也是一个难点。因此,迫切需要开发在生物学条件下可以将蛋白质有效递送至细胞内的稳定载体系统。研究表明,分子印迹聚合物(MIP)是一个有潜力的纳米载体,但目前用于靶向细胞内蛋白传递尚未报道。
鉴于此,公司刘震教授团队在前期研究的基础上(Angew. Chem. Int. Ed.2015, 54, 10211-10215; Nat. Protoc.2017, 12, 964-987; Angew. Chem. Int. Ed.2019, 58, 10621-10625; Angew. Chem. Int. Ed.2021,60, 2663-2667),发展出以一种可生物降解的纳米分子印迹聚合物为载体的蛋白药物递送系统。该纳米载体具有高负载量(包封率~64%)和良好的稳定性,并能够靶向传递、溶酶体逃逸、可控释放活性蛋白质药物等功能,有效破解了蛋白质胞内递送的障碍,为生物大分子在细胞内传递提供了一个全新的工具。
在该研究中,作者选择核糖核酸酶A(RNase A)为模型蛋白,通过反向微乳液制备了RNase A 被包裹的生物可降解硅纳米粒子(RNase A@BS-NPs),并进一步通过硼亲和可控定向表面印迹在其表面修饰一层唾液酸(SA)印迹层,致使其能够靶向过表达SA肿瘤细胞并促进其内化。一旦进入细胞质中,还原性微环境(GSH, 1-10 mM)触发SA印迹的 RNase A@BS-NPs降解,随后释放装载的蛋白药物,诱导细胞凋亡(图1)。

图1 生物可降解分子印迹聚合物用于靶向细胞内蛋白递送示意图
接下来,作者考察了SA印迹的 RNase A@BS-NPs的体外降解行为和蛋白释放效果。结果表明,SA印迹的 RNase A@BS-NPs在模拟的正常生理环境下具有良好的稳定性,而在高浓度的GSH还原条件下,二硫键打开,导致纳米载体逐渐降解 ,并且在与GSH共孵育48 h后,RNase A累计释放量达到~78% (图2)。

2 SA印迹的 RNase A@BS-NPs的体外降解行为以及蛋白释放
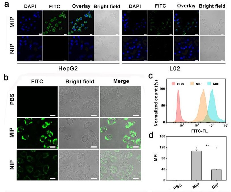
在细胞实验层面,作者以L02细胞为对照,首先研究了SA印迹 RNase A@BS-NPs对HepG2细胞的靶向能力,并进一步研究了HepG2细胞对其摄取水平和溶酶体逃逸能力。 这些结果表明,SA印迹的RNase A@BS-NPs能够特异性靶向过表达SA的肿瘤细胞并且显著提高了肿瘤细胞对其的摄取水平(图3)。

3 SA印迹的FITCRNase A@BS-NPs的细胞靶向与摄取
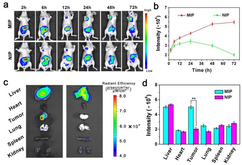
最后,作者通过荷瘤小鼠体内模型表明SA印迹的NIR797RNase A@BS-NPs能够靶向肿瘤组织并且在肿瘤部位有效积累(图4). 研究也发现SA印迹的RNase A@BS-NPs具有良好的体内治疗效果,同时,小鼠的体重监测数据也表明了该纳米载体具有较高的生物安全性(图5)。

图4 SA印迹的NIR797RNase A@BS-NPs的体内生物分布

5 SA印迹的RNase A@BS-NPs的体内治疗效果
综上所述,该论文立足于肿瘤微环境响应的生物可降解分子印迹聚合物,实现了蛋白质的靶向递送和可控的药物释放,为MIP材料在抗肿瘤治疗领域的应用提供新的范例。这一研究成果近期发表在ACS Nano杂志上,公司刘震教授为本文的通讯作者,公司博士研究生卢海峰为文章的第一作者。该研究得到了国家自然科学基金重点项目、国家科技部重点研发项目、太阳成集团卓越计划等的经费资助。
论文信息
Redox-Responsive Molecularly ImprintedNanoparticles for Targeted IntracellularDelivery of Protein toward Cancer Therapy
Haifeng Lu, Shuxin Xu, Zhanchen Guo, Menghuan Zhao, and Zhen Liu.
ACS Nano, 2021, DOI:10.1021/acsnano.1c07166.
全文链接:https://pubs.acs.org/doi/full/10.1021/acsnano.1c07166
