单通道纳米孔分析技术正在成为无标签实时分析单个蛋白质的有力工具。它微秒级的时间尺度非常适合蛋白质结构变化的高分辨监测。通过分析单一的蛋白质被捕获后产生的电流封锁及其对应的事件时间即可实时反映蛋白质的活动过程。近年来,一系列生物纳米孔例如溶细胞素A(ClyA),曲霉毒素C(FraC)和胸膜溶素AB(PlyAB)已被证明可用于研究蛋白质的多种结构动力学。这些生物孔道都具有较大容积的空腔可以完全容纳蛋白质分析物,且都经过了一定的工程改造以增加对蛋白质的捕获效率,这对于纳米孔自身的形状和结构稳定性有较高的要求。

图1. MspA对钙调素变构转换的随机传感示意图
最近,公司黄硕团队报道了一种新的检测方案,使用锥形结构的耻垢分枝杆菌膜蛋白A (MspA)作为纳米陷阱在部分容纳待测蛋白的状态下对其结构进行分析。MspA具有易改造和制备,稳定性强能够耐受酸碱环境、高温和高电压的优点,此前已经被成熟地应用于DNA测序、单分子化学分析和纳米孔力谱等方面。该篇工作也是MspA纳米孔首次系统地应用于蛋白质-配体结合以及病理学突变相关的蛋白构象变化的无标记检测,展现出了极佳的灵敏度和分辨率(图1)。

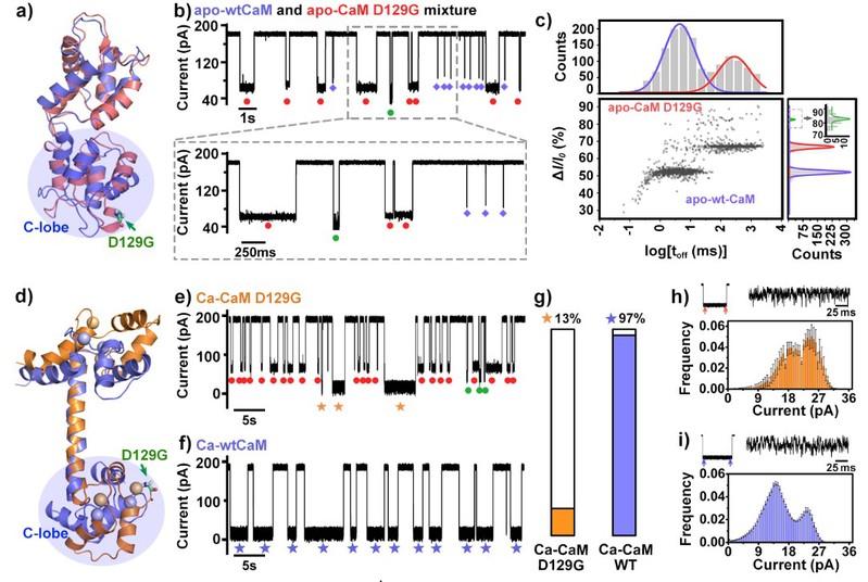
图2. apo-wtCaM、Ca-wtCaM和M13-Ca-wtCaM捕获的单分子特征
该工作选择钙调素(CaM)作为该策略的研究对象,对其三种构象异构体进行了全面的实验表征研究(图2),证明了MspA纳米陷阱能够直接区分钙调素的构象变化。同时,作者也进行了单个氨基酸病理突变型的结构研究(图3),首次从单分子尺度发现致病突变D129G引发钙调素功能变化是由部分结构域失去了结合钙离子的能力,引起的结构失调所导致的。

图3. 病理学突变型CaM-D129G捕获的单分子特征
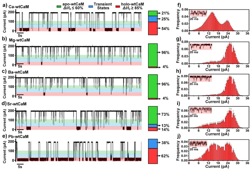
作者还评估了不同离子(Mg2+/Ca2+/Sr2+/Ba2+/Pb2+)对钙调素功能的竞争关系,通过实时监测离子结合产生的不同别构状态之间的比例进行了系统的单分子研究,获得了结合能力的排序。值得注意的是,钙调素与金属离子充分结合时具有相同的结构,表现为平均阻孔电流相似,但仍然可用阻塞电流波动差异很好地区分开,证明不同离子结合钙调素后蛋白质结构波动不同,这是本研究中首次报道的一种现象。最后,作者使用MspA实时检测了由Tb3+结合引起的钙调蛋白的聚集过程并与Ca2+对比,首次捕获到了钙调素和Tb3+结合的一个中间态,揭示了Tb3+作为Ca2+的荧光替代物用于研究钙结合蛋白的局限性。该工作证明了MspA作为传感器对蛋白质结构变化的高度敏感性和巨大潜力,为纳米孔蛋白质分析提供了新选择。

图4. 钙调素在不同二价离子存在下的结构分析
该工作以“Allosteric Switching of Calmodulin in a Mycobacterium smegmatis porin A (MspA) Nanopore-Trap“为题,于2021年8月27日发表于《德国应用化学》(文章链接:https://onlinelibrary.wiley.com/doi/10.1002/anie.202110545,DOI: https://doi.org/10.1002/anie.202110545 )。公司博士生刘瑶为该论文第一作者,公司黄硕教授为论文通讯作者,陈洪渊院士对该工作做出了重要指导。此项研究得到了生命分析化学国家重点实验室以及太阳成集团化学和生物医药创新研究院(ChemBIC)的重要支持。国家自然科学基金(项目编号:31972917, 91753108, 21675083)、江苏省高层次创业创新人才引进计划(个人、团体计划)、江苏省自然科学基金(项目编号:BK20200009)、南京老员工命科学分析化学国家重点实验室(项目编号:5431ZZXM1902)、太阳成集团科技创新基金资助项目等经费支持。
